
同为独角兽概念股,药明康德连续16涨停仍停不下来,工业复联有BAT、汇金等多家名企入股,别灰心,另一只独角兽概念股马上就来!这次是曾创造过“24天闪电过会”纪录的宁德时代。宁德时代正式申购,打新的朋友们不要错过了。

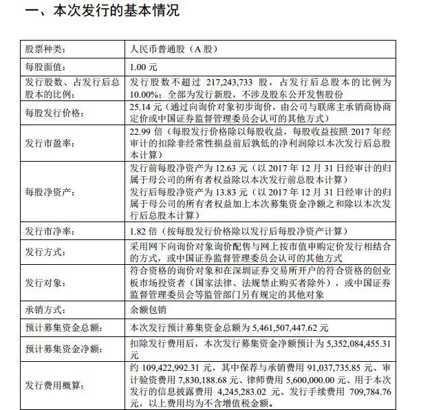
5月29日凌晨,宁德时代发布IPO招股说明书,每股发行价格25.14元,将在5月30日发行(申购代码300750),发行股数约2.17亿股,预计募集资金总额54.6亿元。

问鼎创业板一个只需7个涨停
宁德时代将在创业板上市,虽然募资规模较此前大幅缩水,但仍是创业板设立以来的新高,此前最高的是碧水源(300070.SZ)的25.53亿元;2017年归母净利润38.78亿元,仅次于温氏股份暂居创业板第二位;目前创业板市值第一为温氏股份,约为1286亿元,宁德时代上市后若收获4涨停,则市值超千亿,7涨停市值则超温氏股份,成创业板市值第一股。相信上市后,创业板的“一哥”之争将成为市场的一大看点。
在证监会为生物科技、云计算、人工智能、高端制造四大行业中独角兽企业开通IPO“即报即审”绿色通道新政以来,宁德时代成为了继富士康和药明康德后第三家获准上市的独角兽。宁德时代仅用时24天成功过会,超越富士康保持的36天过会纪录,54.6亿同样创造了创业板募资规模记录。
作为全球领先的动力电池系统供应商,宁德时代在电池材料、电池系统、电池回收等产业链关键领域拥有核心技术优势及可持续研发能力,是《锂离子电池行业规范条件》目录的八家锂离子电池企业之一。

最近三年,公司营业收入、净利润及资产规模快速增长。据公司招股说明书,2015年、2016年及2017年,公司主营业务收入为56.6亿、146.3亿、191.4亿人民币;公司营业收入分别为57.03亿元、148.79亿元及199.97亿元,年均复合增长率高达87.26%;净利润分别为9.51亿元、29.18亿元和41.94亿元,年均复合增长率高达110.05%。
业内人士指出,按照宁德时代2017年40亿元的净利润,结合动力电池行业平均30多倍市盈率估算,宁德时代市值能达到1200亿以上,意味着将超越温氏股份成为创业板市值最大的公司。
然而,值得关注的是,本次宁德时代募资资金较首次申报的131.2亿元的融资需求,缩水近60%,主要原因在于公司试图用净利润情况来掩盖扣非经营净利润下滑的颓势,以此撑大IPO估值,但监管层未予批准。
市场对于公司现金流担忧同样存在。公司归母净利润从去年同期亏损1169万元大幅扭亏为盈至本期4.13亿元,扣非归母净利润为2.69亿元。但经营活动现金流从去年同期的净流入19.37亿大幅下滑至净流出32.69亿元,主要因两头挤压。
在筹资方面,公司一季度净流出1.24亿元,主要因为偿还债务支付现金10.52亿元;若不是今年一季度停止产能建设,从投资活动获得24亿的净现金流——作为对比去年同期为净流出41.27亿元,公司一季度的现金流状况将极其令人担忧。
成长奇迹:7年时间从0到1200亿
据外界推测,上市后,宁德时代的市值有望达到1200亿元以上。 仅用不到七年时间,就从无名小卒蹿升至全球最大的动力电池公司,宁德时代为何能迅速抢跑,成为新能源细分领域的独角兽?
除了把握住了风口、汽车巨头的助攻,宁德时代的成长奇迹更多源于自身。
宁德时代主营业务为新能源汽车的动力电池,属于产业链的核心位置。 早在2008年,宁德时代的创始人之一黄世霖就带领团队成功开发出拥有自主知识产权的动力电池管理系统(BMS)。在众多动力电池企业还沉迷于磷酸铁锂电池领域之际,宁德时代早就瞄准了三元锂电池。
2016年,新能源汽车市场的主流材料为磷酸铁锂,装机量占比超过70%;而到2017年,能量密度更高的三元材料迅速崛起,装机量占全年总市场装机量的44%。三元材料电池也有望在2018年国内新能源汽车装机比例中超过50%。 从产能分布上看,2017年,宁德时代总产能14亿,其中,三元材料产能8亿,高于磷酸铁锂产能6亿。
事实上,直到2015年,宁德时代的动力电池系统销售还仅为2.19GWh,在国内动力电池企业中排名第四。 而这一数字在2017年翻了近6倍,近12GWh的动力电池系统销量让宁德时代一举成为国内第一的动力电池生产商,且超越了松下(特斯拉供货商)成为世界第一。

在拥有140多家动力电池企业的国内市场中,仅宁德时代一家就独占27%的市场份额,超出沃特玛15个百分点(国内行业老二比亚迪因其电池业务目前全部内部消化,与动力电池领域其他公司暂无可比性)。

至2017年底,宁德时代的总产能为17.09GWh。为满足市场需求,宁德时代IPO所募集的53.52亿元资金,主要将投向湖西锂离子动力电池生产基地项目和动力及储能电池研发项目。 据介绍,湖西锂离子动力电池生产基地项目预计在2020年左右可以完成建设,届时宁德时代将新增产能24GWh。
此外,在掌握核心技术的前提下,产销量的规模效益以及持续的研发投入带来技术进步和工艺流程改进,使得生产效率与能量密度不断提升。
2015年-2017年,宁德时代研发费用分别为2.81亿元、10.80亿元和16.03亿元,占主营业务收入的比例分别为4.96%、7.39%和8.37%,研发占比稳步提升远高于行业平均水平。 目前,宁德时代动力电池的能量密度,最高可达240Wh/Kg。在快充技术上,宁德时代也已经实现充电30分钟续航500公里。 如今,宁德时代已飞出巢穴,这只“独角兽”能否在海外市场迅速立足也将成为真正的考验。
