
行政長官林鄭月娥昨在律政司司長鄭若驊(左)和保安局局長李家超(右)的陪同下會見傳媒,並首度回應有關反對派就修訂《逃犯條例》發起的遊行。中通社
【香港商報网訊】記者戴合聲報道:針對反對派就修訂《逃犯條例》及《刑事事宜相互法律協助條例》發起的遊行及後續演變成的暴力衝突,繼特區政府正式回應之後,行政長官林鄭月娥昨日又作出回應,表示會從四方面加強回應社會憂慮,同時她對衝突感到非常遺憾。對於此次反對派發起的遊行最終演變成大規模衝突,政務司司長張建宗及行政會議非官守成員昨亦作出回應。
香港人權與自由非常堅實

昨日上午11時,林鄭月娥在律政司司長鄭若驊和保安局局長李家超陪同下主動會見傳媒。她表示,從6月9日遊行人士表達的意見中能很清晰聽得到他們的擔心和憂慮,所以結合一些務實可行的意見,特區政府將會在四方面繼續工作:第一,會繼續密集式解說有關條例的性質和修訂的目的;第二,為加強人權保障得以落實,會令這些額外的人權保障有法律約束力;第三,政府會定期向立法會匯報條例的執行情況;第四,爭取與其他司法管轄區簽訂長期移交逃犯安排的協議。
林鄭談及6月9日遊行時指,有關集會和遊行大致和平有序,充分證明了香港是一個很文明的社會。而市民享有在《基本法》之下受到保障的言論自由、集會自由,而各位傳媒朋友亦享有新聞報道的自由。她指出,這件事件能夠再次引證香港回歸將近22年,這些受《基本法》保障的各方面人權和自由仍然是非常堅實。
一定會全面追究暴力行為
但是,林鄭月娥稱亦必須要為在遊行、集會結束後發生的一些衝突表示遺憾。她指,有大概數百名人士襲擊警方、佔據馬路、與警方對峙,亦造成幾位警方同事、至少一位記者,甚至有其他市民受傷。她對這種暴力行為表示極度遺憾,並強調一定會全面追究。
林鄭重申,香港是一個自由、開放、多元的地方,市民往往對於很多事情都有不同看法、不同意見,亦樂於發表他們不同的看法,特別對一些比較敏感的事情。這種意見分歧甚至出現兩極化,政府則完全尊重大眾的意見。事實上,每次碰到這些意見分歧和兩極化的意見,作為特區政府的任務和責任,是希望能夠收窄這些分歧,兼顧到社會上不同的意見,取得一個平衡,最好當然是找到一個廣泛共識,讓政府的施政能夠繼續進行。
林鄭深信,6月9日大部分參與遊行的市民都是本熱愛香港,希望他們和他們的下一代生活在一個富公義、有法治、享文明、安全、仁愛和有良好管治的社會。她亦肯定:她本人、特區政府和支持這次修例工作的議員和團體都擁有這個共同的願望。
感謝市民對施政關心監督
林鄭再次聲明,修訂《逃犯條例》及《刑事事宜相互法律協助條例》的目的正正是完善香港的法制,彰顯公義,確保香港不會成為一個犯罪者逃避刑責的地方。大家試想想,本港現時只是與20個地區簽訂了逃犯移交協定,只要有一些罪行發生在其他地方,而犯罪者逃離該地來到香港,完全沒有可行的法律基礎來處理,可以說香港與鄰近地區,包括內地、澳門和臺灣,不單沒有任何法律基礎可以進行逃犯移交,亦不能夠在刑事方面進行一些互助。這個事實上是制度上的一大缺陷,特區政府不可以視而不見。
最後,林鄭表示,她想向香港所有市民說,對所有表達過意見的市民,無論是正面還是反面的意見,無論是支持或不支持修訂的意見,她都向有關市民致謝,因為他們對於政府施政的關心以及對於政府的監督,將有利於日後的良好管治。
張建宗譴責暴力衝擊行為
另外,張建宗昨早表示,有小撮示威者在遊行後採取激烈行動,衝擊立法會及警方,以至有衝擊場面發生,他對此感到相當遺憾並予以譴責。他表示,政府尊重不同意見,過去數星期已加大力度進行解說,包括與立法會議員、外國商會見面。他希望草案於本周三在立法會恢復二讀辯論時,可有良性互動及平和討論。他又強調,今次修例有實際需要,亦有迫切性,因立法會將在7月休會,直到10月才復會,惟臺灣殺人案疑犯陳同佳涉洗錢罪最快10月刑滿出獄。他又說,政府已兩次優化草案加強保障,同時也會繼續聆聽市民聲音,加強與市民溝通。
此外,行政會議非官守成員昨亦發聲明表示,留意到大批市民遊行,大致秩序井然,但少數示威者後在立法會一帶作出暴力行為,對此表示遺憾。他們重申支持政府修例,以伸張公義,履行香港在打擊跨境罪行的責任,避免香港成為「罪犯天堂」,維護香港在國際上享有的法治地位。政府已多次詳細解釋提出這次修例的原因、罪行類別及司法和行政上的保障,以釋除各界較早前提出的疑慮。他們亦希望政府繼續加強溝通宣傳,以回應社會各界關注,並呼籲市民以平和理性的態度去理解特區政府修例的目的和內容,並支持修訂工作。
外交部:堅決反對外部干涉港立法
外交部發言人耿爽昨日於例行記者會重申,中央政府繼續堅定支持香港特區政府推行「兩個條例」的修訂工作,堅決反對任何外部勢力干涉香港特區立法事務的錯誤言行。
耿爽指,一段時間以來,圍繞香港特區政府修例的問題,一些國家發表了不負責任的言論,中方此前已對此回應,中國外交部駐香港特別行政區特派員公署也就此作出了回應。在被問及香港發生遊行,以及部分參與者在遊行之後衝擊香港特區立法會的情況,耿爽表示,香港特區政府已經作出了回應,行政長官林鄭月娥也對媒體發表了意見。
另據新華社報道,就美國國務院發言人近日關於香港特區修訂《逃犯條例》等法例的言論,外交部駐香港特區特派員公署昨日表示強烈不滿和堅決反對,敦促美方停止散布錯誤言論。外交部駐港公署發言人表示,公署對美方無視國際法和國際關係基本準則、干預香港事務和中國內政表示強烈不滿和堅決反對,並稱香港回歸以來,「一國兩制」方針得到切實貫徹落實,香港的人權和法治狀況大幅提升,國際金融、貿易和航運中心地位不斷鞏固,不容任何外方詆毀抹黑。
發言人聲明,香港特區政府已反覆強調,修訂《逃犯條例》和《刑事事宜相互法律協助條例》是為彌補法律漏洞,彰顯社會公義,完善香港法治,修訂內容符合國際法和國際社會通行實踐。
外交部駐港公署敦促美方停止散布不符事實、不負責任的錯誤言論,停止干預特區正常的立法議程,停止干涉香港事務和中國內政。

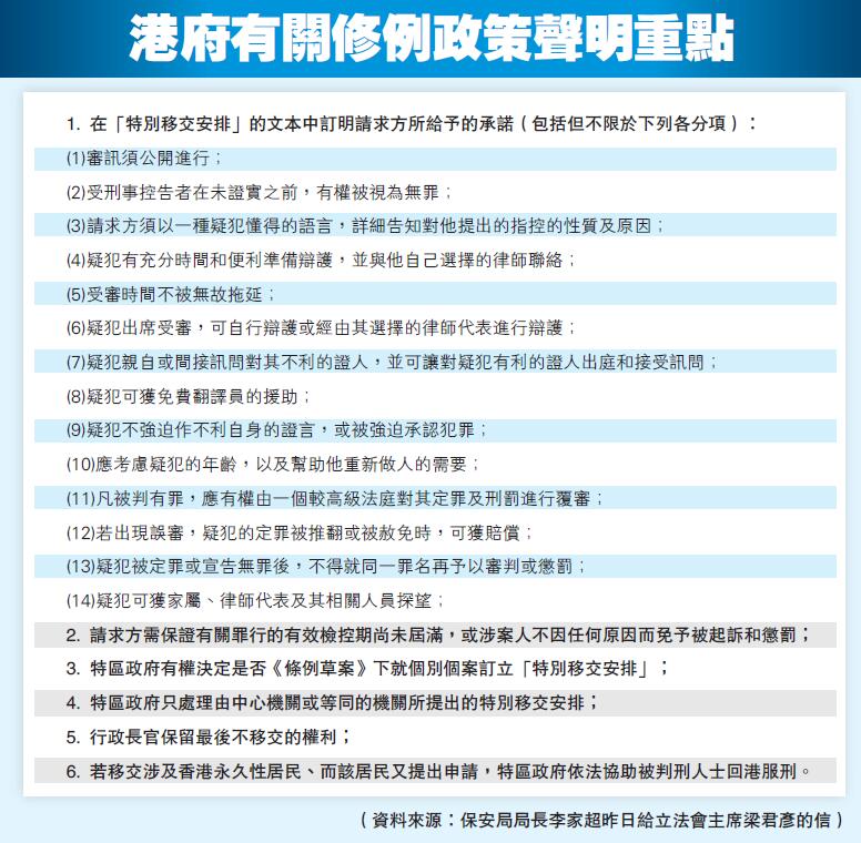
港府有關修例政策聲明重點
1. 在「特別移交安排」的文本中訂明請求方所給予的承諾(包括但不限於下列各分項):
(1)審訊須公開進行;
(2)受刑事控告者在未證實之前,有權被視為無罪;
(3)請求方須以一種疑犯懂得的語言,詳細告知對他提出的指控的性質及原因;
(4)疑犯有充分時間和便利準備辯護,並與他自己選擇的律師聯絡;
(5)受審時間不被無故拖延;
(6)疑犯出席受審,可自行辯護或經由其選擇的律師代表進行辯護;
(7)疑犯親自或間接訊問對其不利的證人,並可讓對疑犯有利的證人出庭和接受訊問;
(8)疑犯可獲免費翻譯員的援助;
(9)疑犯不強迫作不利自身的證言,或被強迫承認犯罪;
(10)應考慮疑犯的年齡,以及幫助他重新做人的需要;
(11)凡被判有罪,應有權由一個較高級法庭對其定罪及刑罰進行覆審;
(12)若出現誤審,疑犯的定罪被推翻或被赦免時,可獲賠償;
(13)疑犯被定罪或宣告無罪後,不得就同一罪名再予以審判或懲罰;
(14)疑犯可獲家屬、律師代表及其相關人員探望;
2. 請求方需保證有關罪行的有效檢控期尚未屆滿,或涉案人不因任何原因而免予被起訴和懲罰;
3. 特區政府有權決定是否《條例草案》下就個別個案訂立「特別移交安排」;
4. 特區政府只處理由中心機關或等同的機關所提出的特別移交安排;
5. 行政長官保留最後不移交的權利;
6. 若移交涉及香港永久性居民、而該居民又提出申請,特區政府依法協助被判刑人士回港服刑。
(資料來源:保安局局長李家超昨日給立法會主席梁君彥的信)
