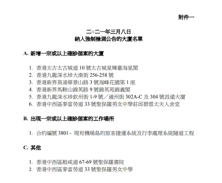
政府刊憲將9處地點納入強制檢測公告,自上月22日以來曾身處這些地點超過2小時、工作人士或學生,要在星期二或之前接受強制檢測。 9處地點包括太古城星輝臺海星閣、深水埗大南街256-258號、葵涌華景山路海峰花園第1座、馬鞍山錦英苑錦義閣、深水埗欽州街昌遠大廈、機場島旅客捷運系統及行李處理系統隧道工程地盤、般咸道聖保羅書院、麥當勞道聖保羅男女中學以及莊邱碧雲太夫人舍堂。

政府8日起會在鰂魚涌社區會堂停車場及馬鞍山錦英苑錦義閣增設流動採樣站,服務對象為須接受強制檢測的當區居民及工作人員。
位於荃灣沙咀道遊樂場的流動採樣站會延長服務日期至14日(星期日)。各區向公眾提供免費新冠病毒核酸檢測服務的流動採樣站的開放日期及服務時間見下圖。除流動採樣站外,受檢人士亦可選擇到全港各區任何一間社區檢測中心接受檢測服務,費用全免。




