據韓聯社報道,中國國家主席習近平和韓國總統樸槿惠10日在北京人民大會堂舉行首腦會談,正式宣布就中韓自由貿易協定(FTA)談判達成一致。

11月10日,中國國家主席習近平在北京人民大會堂會見了韓國總統樸槿惠。

11月10日,中國國家主席習近平在北京人民大會堂會見了韓國總統樸槿惠。
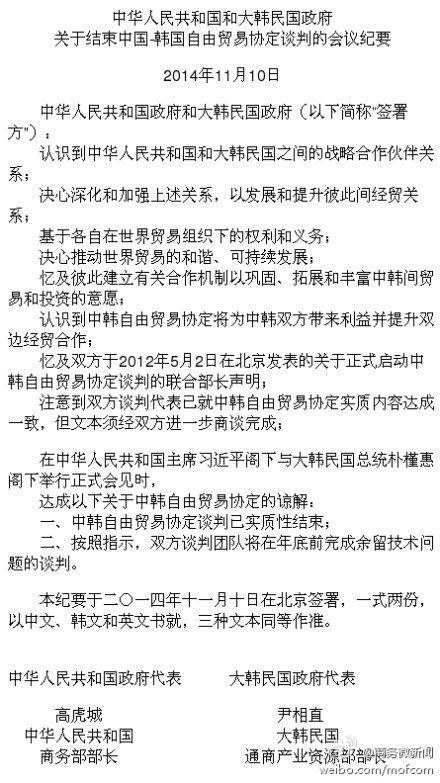
中國國家主席習近平與韓國總統樸槿惠在北京舉行會晤,雙方共同確認中韓自貿區結束實質性談判。會晤后,在兩國領導人共同見證下,中國商務部部長高虎城和韓國通商產業資源部部長尹相直,分別代表兩國政府簽署了結束中韓自貿區實質性談判的會議紀要。
中韓自貿區談判于2012年5月啟動,是中國迄今為止對外商談的覆蓋領域最廣、涉及國別貿易額最大的自貿區。根據談判成果,在開放水平方面,雙方貨物貿易自由化比例均超過“稅目90%、貿易額85%”。協定范圍涵蓋貨物貿易、服務貿易、投資和規則共17個領域,包含了電子商務、競爭政策、政府采購、環境等“21世紀經貿議題”。同時,雙方承諾在協定簽署后將以負面清單模式繼續開展服務貿易談判,并基于準入前國民待遇和負面清單模式開展投資談判。中韓自貿區談判實現了“利益大體平衡、全面、高水平”的目標。
中韓自由貿易協定就實質性內容達成一致
文 / Shox
中國國家主席習近平與韓國總統樸槿惠在北京舉行會晤,雙方共同確認中韓自貿區結束實質性談判。中韓自貿區協定簽署后,將大幅減少這兩個亞洲大國的投資和貿易壁壘。
會晤后,在兩國領導人共同見證下,中國商務部部長高虎城和韓國通商產業資源部部長尹相直,分別代表兩國政府簽署了結束中韓自貿區實質性談判的會議紀要。
中韓自貿區談判于2012年5月啟動,是我國迄今為止對外商談的覆蓋領域最廣、涉及國別貿易額最大的自貿區。
根據談判成果,在開放水平方面,雙方貨物貿易自由化比例均超過“稅目90%、貿易額85%”。協定范圍涵蓋貨物貿易、服務貿易、投資和規則共17個領域,包含了電子商務、競爭政策、政府采購、環境等“21世紀經貿議題”。
同時,雙方承諾在協定簽署后將以負面清單模式繼續開展服務貿易談判,并基于準入前國民待遇和負面清單模式開展投資談判。中韓自貿區談判實現了“利益大體平衡、全面、高水平”的目標。
官方數據顯示,中國是韓國最大貿易伙伴,2013年雙邊貿易達到2289億美元,相當于韓國1.08萬億貿易總額的21%。

將永久改變東亞經貿格局
中新社記者 石巖
10日,中國國家主席習近平和韓國總統樸槿惠10日在北京共同確認中韓自貿區結束實質性談判。至此,東亞經貿格局或得以永久性改變。
2014年7月,習近平訪韓期間,與樸槿惠就進一步努力在年底前完成兩國自貿區談判達成一致。普遍認為,兩國自貿區談判若能在此次亞太經濟合作組織(APEC)第22次領導人非正式會議期間取得實質性突破,勢必成為會議的一大亮點。
種種跡象表明,中韓雙方均有意趁此機會推動兩國自貿區談判取得實質性突破乃至於最終完成。一個重要的標志便是,依慣例中韓自貿區談判的“團長”通常為副部級的部長助理,而此次談判的“團長”則分別為中國商務部部長高虎城和韓國通商產業資源部部長尹相直,這一級別提升的背後,被認為是談判接近尾聲的標志。
值得提及的是,中韓均著眼于建立一個“利益大體平衡、全面、高水平”的自貿區,加之兩國各自都有一些敏感行業遲遲難以“破冰”,使得談判一度面臨很大困難。本月6日晚間,中韓自貿區第14輪談判因雙方“團長”的私下會面超時而延遲了一小時,隨後,談判在開始不久便宣告休會,一度給談判前景蒙上陰影。
但亦有分析人士指出,盡管面臨很大困難,中韓自貿區實質性談判仍得以如期結束,這背後恰說明了兩國達成自貿協定的決心之大。
“兩國領導人此前就年底前結束談判達成一致,雖然談不上是‘軍令狀’,但卻對談判的如期結束起到了極大推進作用。”一位中國商務部的官員如是分析。
根據10日公布的談判成果,在開放水平方面,雙方貨物貿易自由化比例均超過“稅目90%、貿易額85%”。協定范圍涵蓋貨物貿易、服務貿易、投資和規則共17個領域,包含了電子商務、競爭政策、政府采購、環境等“21世紀經貿議題”。
此前有預測指出,中韓自貿區一旦建成,預計中國的GDP將增長1%—2%,韓國增長2%—3%,屆時,中韓有望形成一個人口高達13.5億、GDP高達11萬億美元的共同市場。
而中韓自貿區的建成,不僅將極大推動中韓兩國經貿合作“升級換代”,更將對東亞地區另一個自貿區—中日韓自貿區談判起到一定的推動作用。
中日韓三國是東亞最大的經濟體,三國經濟總量占世界的21.9%、亞洲的70%,但是,三國的貿易依存度卻祗有19.4%,遠低於歐盟的63.8%和北美自由貿易區的40.2%。有鑒於此,中日韓自貿區如果能?順利建成,將會對地區統一市場的構建起到強有力的推動作用。
而今,相較於行將“完工”的中韓兩國自貿區,中日韓三國自貿區進度緩慢。有分析指,日本政府能否以更務實的舉動為自貿區談判營造更為有利的環境,不僅關乎日本經濟復蘇進程,更關乎東亞的發展與繁榮。(完)