
文/54doctor周鵬遠
世界上實際上只有兩件事情:去了解一件事情和堅信別人已經知道的事情。去了解一件事情即所謂科學,而堅信別人已經了解的某件事情是無知。-----希波克拉底
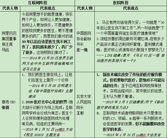
對于國內醫院而言,無論你欣喜、沉默亦或是不知所措,互聯網(含移動互聯網,下文中統一稱互聯網)的確是來了,并且在國內來得尤其氣勢如虹。互聯網和醫院會形成怎樣的碰撞?互聯網醫院能實現嗎?讓我們來從下面一組對陣雙方的代表性觀點說起:

互聯網和醫院究竟誰化了誰?
從上表的觀點對比中,我們能清楚地看到兩大陣營在互聯網對醫院“沖擊”后可能形成的結果及未來態勢判斷是大相徑庭的。互聯網一方的基本思路可歸結為:互聯網技術將成為現行healthcare的終結者,即未來的模式是以互聯網產業為基礎,“化”掉當前的醫院模式,形成新的互聯網醫院;而醫院一方則態度坦然:你互聯網是能給醫院帶來一些促進,但是醫學、醫療服務的本質是不會變的,未來的模式應該是現行的醫院模式互聯網+。既然雙方都亮明了觀點,一方又給出了一個2020年的5年之約,筆者于是也來湊個熱鬧,加入這場討論,看看互聯網和醫院究竟誰會化了誰,重點探討國內互聯網和醫院的產業融合的可能性。
1. 產業融合的構想
對產業融合的討論,從1978年數字技術的出現而導致的產業之間的交叉就開始了,產業融合源于技術進步和管制的放松,以技術創新推動的產業融合,其發生的前提條件是產業之間的技術融合[1]。即一產業的技術革新或發明開始有意義地影響和改變其它產業產品的 開發特征、競爭和價值創造過程。技術融合可以從生產過程和通用技術兩個角度來考察。通過下圖我們可以了解以技術創新推動的產業融合的可能路徑,大致分為三個階段:首先是技術融合,其次是產品和業務融合,最后是兩個產業的市場融合[2]。新技術產業如果只是利用通用技術提升了傳統行業的次于核心生產過程的其他環節,其結果往往是激發傳統產業的自我升級,而新技術行業能否成功“兼并”傳統行業實現產業融合的關鍵是在技術融合的過程中是否影響傳統行業的核心生產過程。下面我們就暫時離開枯燥的理論,給大家舉一個跟醫院類似但比醫院容易理解的傳統行業飯館的例子:

互聯網和醫院究竟誰化了誰?
人都需要吃飯,但是不是每一個人都會做飯或者是我們無法在任何時候都有時間做飯,所以就有專門的人來做飯,這類人就叫廚師,找廚師吃飯的人多了,于是就建起了飯館。科技發展了,飯館的重要設施“灶王爺”就從過去燒柴、燒煤變成了入戶到家的天然氣,飯館不用再耽誤工夫去找柴燒和添柴加煤了,時間成本和經濟成本都節約,做飯的效率自然提高了;科技又發展了,交通工具從牛車、馬車、板車發展到三輪車、摩托車、汽車,飯館的采購工作成了快速“一站式”,飯館的成本和效率又提高了;科技還是在發展,飯館從過去混亂的人工服務變成了有財務系統、點餐系統、后廚管理系統等等信息系統支持的現代化飯館了,通過信息系統的管理大大提升了飯館運營的效率,降低了成本,提升了服務品質。我們的問題是:飯館的核心技術人員廚師先生,他被科技改變了多少?他和其他人一樣,開始用電話、上微信、到互聯網上查找最新的食譜和美食信息,BUT,飯還是得他親自做啊。廚師做出美味的飯菜就是我們這里要說的飯館的核心生產過程,而剛才所提到的所有的技術發展都是屬于通用技術,也即是所有人所有行業都可以使用和加以利用的技術,通用技術可以幫助其他行業提高效率節約成本,促使其他行業實現自我升級,但是無法對其他行業實現兼并式融合,除非“其他行業”本身就是通用技術的前身行業,比如紙媒體和互聯網媒體,再比如線下的零售業和線上的零售業。
另一方面,我們也需要注意,在飯館的生產過程中從核心的“做飯”環節會延生出配菜、采購、服務、清潔甚至營銷等次環節,這些環節因為存在與其相同或相近的“分工”產業,在其他“分工”產業自我升級的同時必然會影響到這部分次環節,比如全民都在網絡營銷時,飯館的營銷互聯網化就是一種趨勢。這些次環節的變革同樣會形成產業融合的形態,其結果往往是受新技術影響的傳統行業完成自我升級,如果次環節具備一定的資源壟斷性,就會產生出新的產業。假如這些次環節全部在新技術的推動下紛紛起義,飯館現行模式就會被這些以新技術為武器的新興行業吃掉嗎?兩種情況:A次環節在革命后成為未來飯館生意模式的主環節,即我們去一家飯館吃飯不是以追求好吃為最高目標,而是為了追求更好的服務,更快的上菜等; B 次環節對核心環節—“做飯”形成強大的資源壟斷關系,即:最好的廚師也只有依靠次環節產業才能繼續“做飯”,否則就下崗。我們的結論是什么呢:只要吃貨存在A就不成立,只要A不成立,B就不成立,因為飯館核心生產過程的核心人是廚師,只要人們追求的是好廚師做的菜,我們就沒有辦法改變以廚師為核心競爭力的飯館的基礎運營模式。你要說:小樣,我們這么多大牛技術還搞不定你廚師了?答:臣妾有辦法,只要讓機器取代人去做飯,并且做出比最好的廚師做的飯菜還好吃的飯菜來。乖乖,人工智能確實是產業融合的殺手锏,因為它意味著機器取代人,隨著人工智能技術在各領域的不斷發展(筆者在其他文章中會專門分析人工智能技術對healthcare的影響,此處不再贅述),以其為技術核心的新產業必定全面替代當前所有的以人為核心的傳統產業,注意:是替代,是產業融合的終結。
當然,餐飲業的實際情況和其發展一定比我前面所“拍的小制作電影”要復雜,而醫院則更為復雜,筆者2012年的一篇拙作中曾這樣定義醫院“我們可以說醫院是政府,醫院是學校,醫院是科研所,醫院是企業,醫院是酒店…”[3]。因為醫院都具備了以上的屬性,也正是這些錯中復雜的職能讓我們對醫院有點看不清了,于是我決定做給醫院一個小小的外科手術,剝開讓人眼花繚亂的醫院復雜職能所導致的次環節,我們不難發現醫院的核心生產過程就是高水平醫療服務的提供過程,是按照現代醫學的里程碑循證醫學(Evidence-Based Medicine,EBM。注:更新的轉化醫學和精準醫學尚處于研究階段,本文后面會再有評議,磚頭先別扔)的方法指導的醫療行為。循證醫學的創始人之一戴維薩科特(David Sackett)將循證醫學定義為“勤勉而認真、清楚而確切、審慎而明智地應用當前最佳證據為患者個人作出健康服務決定,循證醫學實踐意味著臨床醫師整合其個人專業知識與系統化科學研究所產生的可用的外來最佳臨床證據”[4]。循證醫學的核心思想是在醫療決策中將臨床證據、個人經驗與患者的實際狀況和意愿三者相結合,所有這些都是作為方法和要求由提供醫療服務的醫生來完成的。這里的醫生就是我們前面栗子里的“廚師”,互聯網技術是否能夠真正影響到醫生,影響到他和現代醫學的循證醫學模式,才是決定互聯網能否與醫院進行產業融合的關鍵。下面我們來看看互聯網的表現吧。
2. 需要對互聯網產生恐懼嗎?
上世紀末,一本由張朝陽的恩師也是當今互聯網界具有重要影響力的尼古拉斯-尼葛洛龐帝著的《數字化生存》一書風靡全球,“數字化生存是一種社會生存狀態,即以數字化形式顯現的存在狀態;是一種生存的方式,即應用數字技術,在數字空間工作、生活和學習的全新生存方式,是在數字化環境中所發生的行為的總合及其體驗和感受。”當我們大多數人面對大師提出的基于數字的世界驚異、好奇而又無限憧憬時,很少有人會注意到那位出生于古希臘薩摩斯島的數學家和哲學家畢達哥拉斯早在2500年前就已經提出了“數字必定是萬物的基礎”的數字本源學說,“數字必定是真正的實在、事物的基礎,一切事物都是數的表現”[5]。是不是有想重新看一下《黑客帝國》的沖動?互聯網確實是人類重大的技術突破,但是它也并非從天而降,它有它根植的理論基礎、實踐經驗積累以及演繹過程。
互聯網技術包括三個層面:硬件層面、軟件層面和應用層面。硬件技術解決了互聯網基礎設施的問題,互聯網就像一個四通八達的高速公路網,硬件技術就是負責“修路”;路通了,跑什么樣的車就可以理解為互聯網軟件層面要解決的問題,操作系統、存儲、安全等等技術使互聯網成為一個可操作、持續發展的智能網絡;有了路,有了車,就可以開通各種線路,拉各種貨物,做各種運輸生意,這個層面就是我們通常所指的應用層面。在國內,當我們談到互聯網技術時,潛臺詞就是指互聯網的應用層面技術,因為前兩個層面的技術幾乎被美帝壟斷了。
現在主流的互聯網技術應用有哪些呢?按照CNNIC2015年最新數據[6],這些技術應用包括:A 個人應用:即時通訊(手機)、搜索引擎(手機)、網絡資訊(手機)、網絡視頻(手機)、網絡音樂(手機)、網絡游戲(手機)、網絡購物(手機)、在線支付(手機)、網絡文學(手機)、網上銀行(手機)、電子郵件(手機)、微博/博客(手機)、旅行預訂(手機)、團購(手機)、論壇(手機)、互聯網理財 B 企業應用:溝通類:發送和接收電子郵件;信息類:發布信息或即時消息、了解商品或服務信息、從政府機構獲取信息;商務服務類:網上銀行、提供客戶服務;內部支撐類:與政府機構互動、網絡招聘、在線員工培訓、使用協助企業運作的網上應用系統;以及電子商務和網絡營銷。對于醫院而言,上述的所有技術應用都屬于通用技術,無法直接影響醫院的核心生產過程甚至是次環節。以上就是國內互聯網行業的全部看家本領了,你會說,針對醫療領域的互聯網應用已經細分了,是移動醫療(或者互聯網醫療),好吧,那我們就來看看國內的移動醫療都在做啥。下表是筆者根據易觀智庫2015移動醫療市場報告[7]整理的國內移動醫療的全部應用,整理思路如下:
1) 未改變報告原文對這些應用的名稱,盡管這些名稱很多都名不副實,筆者本著貫徹“ 你懂的”的互聯網精神,就原樣照搬了,這樣各路大神才可以按名稱方便地對號入座。
2) 易觀的整個報告在技術應用及分類上其實也缺乏清晰的思路,這其實也從側面反映了整個行業除了“商業模式”和“平臺”之類的大字眼外缺乏方向感。筆者略做了歸納,同時增加了幾項在業內也很熱的技術應用,如:大數據、云計算以及物聯網以及被大部分人忽視的“醫院門戶”。
3) 筆者一共提出了8項指標,作為判斷現行國內移動醫療技術應用的可行性參考。下面分別做一個介紹說明:
A 是否符合循證醫學:前文已經說過,能否符合循證醫學是能否進入醫院核心生產過程—醫療服務的專業準則,有悖于它,你就無法得到醫院和醫生的認同。
B 是否存在準入:醫療是關乎生命的,任何國家都不可能像管理普通消費品一樣來管理醫療,因此醫療及其相關產業的準入制度是必然,比如醫療器械。
C 是否需要其他技術準備:這是專為大數據、云計算一類概念性技術而增設的。很明顯,大數據或云計算(二者其實緊密聯系,算一個也可)必須有其他技術應用作為基礎,比如電子病歷系統如不完善,就很難支撐有效的大數據病歷信息應用。從長遠來講,大數據和云計算是可能影響healthcare的重要技術支撐,但是只能是其他前期技術相對成熟之后,而不是之前。
D提高效率或節約成本:這個分類稍有含混,但是考慮到表格的簡潔就不對其再細分了。主要考量技術應用影響醫院的核心環節還是次環節,以及影響的程度。
E是否能提升醫療質量:提升醫療質量是醫療活動的核心目標,能夠幫助醫院(醫生)提升醫療質量的技術,都是有可能影響醫院核心生產過程—醫療服務的技術。
F醫生持續使用可能性:一個信息技術應用不能實現用戶的持續使用,其價值幾何?
G患者持續使用可能性:同上。患者就醫或對健康問題的關注本身就難以實現持續性,這是眾多圍繞患者拼入口的應用必須客觀面對的問題。
H是否存在醫學專業門檻:這是過去在互聯網領域的技術人員或技術專家面臨的難題,在醫院互聯網領域,知識結構至少包括兩個體系:一是IT,一是醫學。這樣的體系融合也并非把一個IT專家和一個醫學專家簡單拼湊在一起就能解決的。
4) 筆者在部分指標中做了現在和未來分類,目的有二:一 標注清楚現狀和未來的發展趨勢;二 讓某些應用如預約掛號、全流程支付、智能導診等,提前看到未來的命運,趁早死了這條想”顛覆”的心。


通過上表的分析,我們總結如下:
1) 絕大部分技術應用智能針對醫院的次環節提高效率或節約成本,并且程度較低,對醫院造成影響很小,很大程度上只會促進醫院進行自我升級
2) 絕大部分應用很難抓住用戶,使關鍵的醫生用戶或患者用戶有持續使用這些應用的意愿,原因我在下一部分會講。
3) 慢病管理、專病隨訪管理以及大數據、云計算等未來對醫療質量提升有影響的技術應用目前都有待技術準備或技術進步,如不在循證醫學的專業軌道上嚴謹發展,未來很難發揮應有效力,至少國內是這樣。
4) 目前國內互聯網沒有真正影響healthcare的技術儲備,無法與醫院深入產業融合。下面我們就來看看真正影響healthcare的是哪些技術。
3. 影響healthcare未來發展的信息技術
互聯網技術嚴格意義上講是屬于信息技術的一部分,而談到對healthcare產生重大意義的信息技術時,互聯網技術只占其中的一小部分。參考匈牙利年輕的學者Bertalan Meskóhe 2013年發布了《未來醫學指南白皮書》,筆者將其中“影響未來醫學的40個技術趨勢”進行了翻譯和整理,見下圖。Bertalan Meskóhe提出的這40項技術方向和詮釋作為對未來的預測性判斷未必是完全正確的,但是作為本文分析討論則具備了足夠的參考價值,從中我們可以大致看到未來影響醫學的技術趨勢究竟是哪些。

這些技術方向大部分是信息技術方向(不含或少含互聯網技術特征的),比如:生物材料3D打印、增強現實技術在醫療的應用、數字人體仿真、人工智能等等,共涉及26項;其次是屬于醫學專業技術領域,如:DIY生物技術、個性化基因組學、光遺傳學、跨學科治療、人工器官等,共計8項;可能與互聯網技術相關的包括:全數字化在線醫學教育、精準專業的在線信息、(可以傳送生命物質的)遠程醫療、基于循證醫學的移動醫療APP、醫療專業社交媒體、可由醫生定制的 APP等,共計6項。順帶說一下,作為醫學未來可能的發展方向,前文中所提到的轉化醫學和精準醫學其發展基礎和技術核心就是以個性化基因組學和DIY生物技術為代表的醫學專業領域的技術創新,這類創新是醫學自我完善和自我升級的核心驅動力,也必將帶來未來醫學的大變革。
通過上述白皮書所提供的技術趨勢可以判斷,絕大部分技術方向并非單純依靠互聯網進行,更需要引起我們注意的是,國內認為“想當然”可行的互聯網應用場景,走在我們前面的西方國家卻無比謹慎。比如:“家庭檢查與診斷技術”是被作者放到第三類技術,即“尚需時間進行研究”的分類中,可見即使是檢查身體并獲得檢測結果這樣的在很多國內移動醫療人士感覺“很簡單”的操作,在當前的醫學認識范圍內仍然是需要專業醫務人員進行操作和干預的。同樣的例證還可以參考“基于循證醫學的移動醫療APP”技術方向,Bertalan Meskóhe直言:盡管近年來出現了非常多的移動醫療APP應用,但是要說服用戶(醫生或患者)持續地使用它們是非常困難的。原因并不在于這些APP應用究竟用于行醫或提供醫療服務的哪個環節或者是這些APP是否好用,而是看這些APP是否嚴格按照循證醫學和服從臨床要求。事實上,美國FDA于今年2月9日更新了13年9月25日發布的《醫療APP的規范指南》,進一步完善移動APP(Mobile APP)和移動醫療APP(Mobile Medical APP)以及醫療器械(Regulated Medical Device)的劃分原則和準入標準等,目的正是為了控制移動醫療APP的不規范所帶來的醫學風險。
在上述40項技術中唯一與國內情況大致相當的是A類的已經出現的技術“精準的專業在線信息”,分為兩部分:一部分是專業資訊,另部分則是患者的健康記錄。為醫生提供專業的資訊、在線知識庫,為患者提供準確的疾病資訊,就醫信息等等是目前我們能看到最普遍的互聯網應用。在國內,各種類型的醫學資訊網站、醫院官方網站、以提供在線信息為主的APP和微信應用等,無疑都是這個領域的鮮活案例。和國外一樣,提供專業的在線資訊在未來需要改進和完善的是信息來源的權威性和可靠性:這類信息源未來會更多依賴醫院官方網站、協會組織或專家本人。至于在線健康記錄查詢,其技術關鍵并不在互聯網一方,而在于醫院是否已經具備足夠的內外網協作機制和安全體系,在醫院尚未完善前,即使是做一些淺嘗輒止的“化驗單查詢”這樣的小功能恐怕也很難真正落地,更勿論什么全流程互聯網支付了。
除此項之外,我們在上文中所列舉的國內移動醫療應用基本都不在這些未來技術中體現,或也有定位交叉以及定義差異化等問題,但是總體技術起點低(或沒有)是顯見的。我們可以判斷,在全球范圍內,以互聯網為代表的信息技術確實可能改變醫院,甚至不排除未來形成互聯網醫院的可能性,但是以國內的互聯網醫療從業者的低技術起點,僅僅通過在醫療服務次環節過程中的局部流程的優化和效率提升是無法實現運營“互聯網醫院”這樣的宏偉目標的。在如潮水一般的“移動醫療運動”中,幫助醫院成長和完成自我升級,實現醫院的“互聯網+”倒是未嘗不可。也即是說,移動醫療的發展軌跡并非過去國內互聯網成功的全國性平臺“搶入口,拼流量”模式的翻版,而是以醫院為單位的醫療資源提供方在互聯網的資源和資本的推動下,實現醫院互聯網化,逐步完成基于新技術的自我升級,這個過程也即是我們現在的“互聯網+”。
4. 一個童話故事
我女兒非常喜歡的一個童話故事叫《小裁縫》,故事講述了一個小裁縫一次偶然的機會打死了7只蒼蠅,于是他驕傲地在胸前的衣服上繡了“一下打死七個”的字樣,別人都以為他是一下打死了7個人。巨人不服氣去找他挑戰,他“聰明”地用干奶酪和巨人比誰的握力大,又用扔小鳥和巨人扔石頭比誰能扔得更遠,巨人的失敗讓小裁縫名聲大震,最后經歷了一系列類似的忽悠+運氣+對手愚蠢的事件,小裁縫當上了國王。在當下國內的互聯網醫療(移動醫療)領域就有非常之多的“小裁縫”,他們也在衣服上繡著“一下打死7個”的字樣行走江湖,我不否認他們的聰明,但是能否修成正果當上國王就要看他的運氣有多好和對手有多愚蠢了。
參考資料:
1. 《信息通訊業的產業融合》,《中國工業經濟》2001年第2期,植草益(日)
2. 《產業融合理論研究評述》,《經濟學動態》(京)2002年05期 馬健
3. 《醫院互聯網市場分析》2012 周鵬遠
4. 《Evidence based medicine: What it is and what it isn’t》British Medical Journal ,Sackett, Rosenberg, Gray, Haynes, & Richardson, 1996
5. 《西方哲學史》1914 弗蘭克-梯利
6. 《CNNIC:2015年第35次中國互聯網絡發展狀況統計報告》2015.2.3
7. 《2015中國移動醫療市場專題研究報告》易觀智庫2015.3
8. 《未來醫學指南白皮書Guide to the Future of Medicine》2013,Bertalan Meskó