【香港商報網訊】周二雙雙大幅低開逾3%,早盤石油、銀行護盤,股指跌幅收窄,截至發稿,滬指跌2.60%,深成指跌5.22%。兩市近50股上漲,近1200股跌停。
盤面上,石油、銀行兩大權重板塊護盤不利,沖高回落,其余各板塊全線下跌,水運、軍工、船舶、農業等板塊重挫領跌。
分析人士指出,隨著穩定股市力度的不斷加大和國家隊資金的陸續進場,A股真正的底部已經不遠。
昨日,21家券商1200億元救市資金在證金公司集結,由中證金公司統一管理,共買入30隻股票,净買入金額57.29億元。券商內部人士表示,由於不少券商此前做過再融資等計劃,資金方面相對充足。后續將還有源源不斷的資金會進入。除了「真金白銀」入市,之外,券商還通過暫停融券,降低保證金比例等措施「救市」。

94公募護盤
除了21家券商的1200億資金之外,25家公募基金召也將加快偏股型基金的申報和發行,完成新增資金建倉,另外69家未參會公募基金公司也積極表態自願加入支持行列;至此,業內94家公募基金加入「護市」。
社保基金:不能賣股票
據消息人士稱,社保理事會昨日致電各公募基金,不允許其持有的社保組合賣股票,而且不是指净賣出,而是完全不能賣出股票。關於社保基金組合中股票配置的份額,中國社保基金理事會副理事長王忠民今年6月時曾透露,社保基金目前在二級市場中的投資規模已達1700億元。
「即使最差的熊市,社保基金也是通過結構化的創新來抵消熊市的冲擊,但是在二級市場當中的資產配置份額從來沒有低於25%,最高曾經接近40%。」王忠民說,目前二級市場上社保基金的資產配置份額在30%左右。
險企净買入數百億
在此次穩定市場的多支力量中,保險資金積極參與其中。昨日,多家大型險企各自召開動員大會,建議旗下投資經理繼續買入藍籌ETF基金和成分股。經粗略統計,僅昨日,預計大型險企合計净買入資金就達到了數百億元,且這種净買入狀態將有望持續。「今天上午開盤前、午盤開盤前,公司緊急召開大家開會,表達了加入維穩大軍的決心。一天之內,我們净買入的數量大概有數十億元。」昨日收盤后,一家大型保險機構內部人士向記者描述昨日操作情况。
值得一提的是,加倉且净買入幾乎在大型險企中達成共識,并已付諸於行動。其中,中國人壽對指數型基金進行了净申購,數量為百億元左右;此外,中國人保等其他保險巨頭也對ETF基金、藍籌股等進行了净買入,每家規模都超過了數十億。
東興證券18.6億到位
東興證券昨日晚間公告:公司已出資18.6億元投資於藍籌股ETF,款項已劃轉至證金公司,成為首家正式發布履約公告的證券公司。
國信證券65.85億投藍籌ETF
國信證券表示,在董事會授權的自營額度內,國信證券已按照《21家證券公司聯合公告》的承諾,出資65.85億用於投資藍籌股ETF。另外,由於IPO暫停,為保障投資者利益,國信證券決定,對7月2-3日申請「小微通」初始交易用於打新且在7月6日購回的合約采取免息措施。
方正證券擬出資49億
昨晚,方正證券發布董事會決議稱,公司與中證金公司簽署《中國證券期貨市場場外衍生品交易主協議》及《收益互換交易確認書》;公司以2015年6月末净資產的15%出資,即人民幣491677.25萬元,用於購買藍籌股ETF 等。
海通證券擬出資150億
海通證券昨晚發布董事會決議稱,公司擬在公司股東大會的授權範圍內,增加權益類投資150億元,用於投資藍籌股ETF。并且同意公司對控股子公司海通期貨有限公司進行同比例增資。本次增資按3.35元/股增資,公司出資6.7億元人民幣。增資后,海通期貨有限公司的註冊資本為13億元人民幣,公司出資占比仍為66.67%。
光大證券擬出資43.8億元
光大證券發布公告稱,將以今年6月底净資產的15%出資,即人民幣43.8億元,交由中證金公司設立專戶進行統一運作,投資於藍籌股ETF等,由21家證券公司按投資比例分擔投資風險、分享投資收益。
工銀瑞信5000萬申購偏股基金
工銀瑞信基金公司昨日公告,基於對中國資本市場長期健康穩定發展的信心,擬於近期申購公司旗下偏股型基金。公司將出資5000萬元固有資金申購旗下偏股型基金。
同時,申萬菱信也表示,擬於近期出資4000萬元固有資金申購旗下偏股型基金。
多家券商暫停融券業務
平安證券表示,從6日起將暫停融券業務,并將滬深300範圍內的可充抵保證金證券的折算率整體提高5%,最高不超過70%。同時,平安證券表示可辦理兩融展期業務。
在平安證券之前,就先后有東海證券、招商證券以及長江證券等券商紛紛表態,暫停融券券源的供給,同時放寬其融資的一些條件限制。
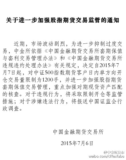
中金所:中證500單向交易限制1200手

中金所微博
7月6日晚,中金所決定自明日起,對中證500指數期貨客戶日內單方向開倉交易量限制為1200手,並進一步加強股指期貨套期保值交易管理,重點加強對期現貨資產匹配的核查。