
亚视声明
据香港媒体报道,香港通讯事务管理局公布,由于亚洲电视有限公司违反法例和牌照规定,决定根据《广播条例》启动程序,暂时吊销亚视本地免费电视节目服务牌照30天。
通讯局全面考虑个案具体情况、亚视申述和《广播条例》的法定要求后,作出相关决定,今日已向亚视发出书面通知,亚视可在28日内作出申述。
亚视在多方面违规,包括(一)未能遵守牌照条款规定,于2月6至29日期间在本港台播放详尽新闻报道,并于2月6日起,未能在国际台播放详尽新闻报道;(二)未能遵守《条例》有关公司董事必须符合居港规定的要求;(三)未能遵从局方发出的指示,在订明的限期或之前缴付欠交的免费电视牌照费的第一期费用;(四)未能在订明的限期或之前缴付两项罚款。
通讯局指出,部分人士可能认为,现时距亚视现有免费电视牌照届满日期(即4月1日)尚余不足六星期,施加惩处似无甚意义。该局认为,作为广播业独立监管机构,有责任根据法例和牌照规定履行法定职能,并在有需要时施加与持牌机构违规的性质及严重程度相称的规管惩处。
通讯局表示,若对违规视而不见,或施加与违规性质及严重程度不相称的惩处,会向广播业传递错误信息,以为饱受各种问题困扰和资金紧绌的持牌机构可肆意违反《广播条例》和牌照条件而无需承担后果。
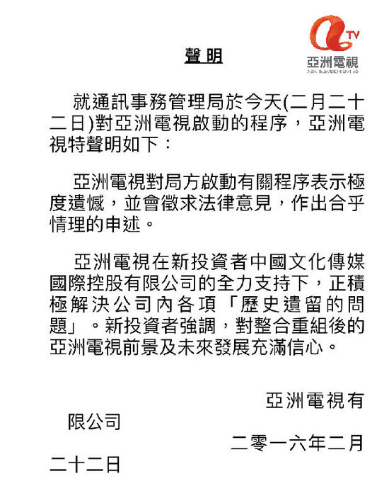
亚视就通讯局的决定于晚上发出声明,声明内容如下:
亚洲电视对局方启动有关程序表示极度遗憾,并会征求法律意见,作出合乎情理的申述。
亚洲电视在新投资者中国文化传媒国际控股有限公司的全力支持下,正积极解决公司内各项“历史遗留的问题”。新投资者强调,对整合重组后的亚洲电视前景及未来发展充满信心。
亚洲电视有限公司
二零一六年二月二十二日