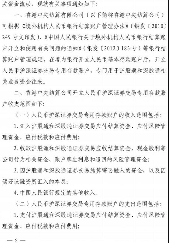
中國人民銀行今日發布關于內地與香港股票市場交易互聯互通機制有關問題通知,明確了香港中央結算公司開立人民幣滬深證券交易專用存款賬戶收支范圍及利率、人民幣滬深證券交易專用存款賬戶支出范圍等事宜。
通知還提到,香港中央結算公司因自然災害等特殊原因,無法從香港匯入滬股通和深股通結算資金的,可以從境內開戶銀行融入人民幣資金用于結算。香港中央結算公司融入資金的額度不得超過當日滬股通和深股通結算所需資金規模,融資期限一般不得超過3天。





中國人民銀行今日發布關于內地與香港股票市場交易互聯互通機制有關問題通知,明確了香港中央結算公司開立人民幣滬深證券交易專用存款賬戶收支范圍及利率、人民幣滬深證券交易專用存款賬戶支出范圍等事宜。




