
樂視的資金危機如今已演變成創始人賈躍亭的信用危機。
12月15日,澎湃新聞記者從中國執行信息公開網上發現,賈躍亭第二次被列為失信被執行人,執行法院為北京市第三中級人民法院,執行依據文號為(2017)京方正執行證字第00904號。
賈躍亭本次被列為“老賴”的案件涉及華福證券,案號為(2017)京03執755號。
賈躍亭有四條根據生效法律文書確定的義務: 一,向華福證券有限責任公司支付人民幣3.05億元。 二,向華福證券有限責任公司支付違約金(按照每日15.25萬的標准,自2017年6月22日起至實際支付之日止)。 三,向華福證券有限責任公司支付遲延履行期間的債務利息。 四,負擔的申請執行費人民幣38.77萬元以及執行中實際支出費用。
如果以6月22日開始至12月15日來對違約金簡單估算,賈躍亭需要支付給華福證券的總金額達到3.3億元。
被執行人賈躍亭的履行情況是全部未履行,因此賈躍亭被列為失信被執行人的具體情形為違反財產報告制度。
該條信息的發布時間是12月14日。
值得一提的是,賈躍亭早已在一個月前因華福證券的案件而被北京市第一中級人民法院下發了限制消費令。
賈躍亭被北京市第一中級人民法院下發了限制消費令。
根據11月6日發布的限制消費令文書,北京市第一中級人民法院於9月4日執行的華福證券有限責任公司申請執行賈躍亭公證債券文書一案,賈躍亭未按執行通知書指定的期間履行生效法律文書確定的給付義務,責令賈躍亭在收到此令後,不得有《最高人民法院關於限制被執行人高消費及有關消費的若幹規定》第三條規定的高消費及非生活和工作必須的消費行為。
明確的限制繳費令以及被列入失信被執行人名單將對賈躍亭乘坐飛機、列車以及其他高消費行為進行嚴格限制。
賈躍亭已經不是首次被列入老賴名單,3天前,賈躍亭因與平安證券的糾紛而首度成為失信被執行人。
賈躍亭總共需要向平安證券支付4.79億元的交易金額、違約金、公證費和律師費,但賈躍亭仍然全部未履行。
綜合華福證券和平安證券的案件,賈躍亭需要向這兩家券商支付金額已達到8億元。
另據樂視網在12月13日發布的公告,根據全國法院被執行人信息查詢系統顯示,賈躍亭已四次被列入被執行人名單中。
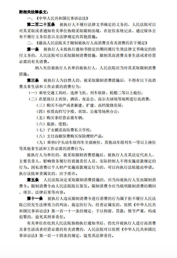
新聞附件:《最高人民法院關於限制被執行人高消費及有關消費的若幹規定》第三條
第三條 被執行人為自然人的,被采取限制消費措施後,不得有以下高消費及非生活和工作必需的消費行為:
(一)乘坐交通工具時,選擇飛機、列車軟臥、輪船二等以上艙位;
(二)在星級以上賓館、酒店、夜總會、高爾夫球場等場所進行高消費;
(三)購買不動產或者新建、擴建、高檔裝修房屋;
(四)租賃高檔寫字樓、賓館、公寓等場所辦公;
(五)購買非經營必需車輛;
(六)旅遊、度假;
(七)子女就讀高收費私立學校;
(八)支付高額保費購買保險理財產品;
(九)乘坐G字頭動車組列車全部座位、其他動車組列車一等以上座位等其他非生活和工作必需的消費行為。
被執行人為單位的,被采取限制消費措施後,被執行人及其法定代表人、主要負責人、影響債務履行的直接責任人員、實際控制人不得實施前款規定的行為。因私消費以個人財產實施前款規定行為的,可以向執行法院提出申請。執行法院審查屬實的,應予准許。
新聞附件:北京市第一中級人民法院下發給賈躍亭的限制消費令中附有的相關法律條文
