
资料图
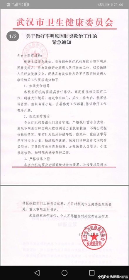
【香港商报网讯】“武汉出现不明原因肺炎病人、疑似SRAS”一事持续发酵。12月30日晚间,网传一份武汉市卫生健康委员会(下称武汉卫健委)发布的《关于做好不明原因肺炎救治工作的紧急通知》提到,武汉市部分医疗机构陆续出现不明原因肺炎病人。并要求各医疗机构及时跟踪统计救治情况,按要求及时上报。武汉市卫生健康委员会官方热线12320确认,文件内容是真实的。有工作人员表示,不明原因肺炎为何种类型肺炎,还有待查明。
未发现明显人传人现象

武汉市卫健委官网截图
武汉市卫生健康委员会31日下午针对该市肺炎疫情情况发布通报称,近期部分医疗机构发现接诊的多例肺炎病例与华南海鲜城有关联,武汉市卫健委接到报告后,立即在全市医疗卫生机构开展与华南海鲜城有关联的病例搜索和回顾性调查,目前已发现27例病例,其中7例病情严重,其余病例病情稳定可控,有2例病情好转拟于近期出院。
据通报,病例临床表现主要为发热,少数病人呼吸困难,胸片呈双肺浸润性病灶。目前,所有病例均已隔离治疗,密切接触者的追踪调查和医学观察正在进行中,对华南海鲜城的卫生学调查和环境卫生处置正在进行中。
武汉市组织同济医院、湖北省疾控中心、中科院武汉病毒所、武汉市传染病医院及武汉市疾控中心等单位的临床医学、流行病学、病毒学专家进行会诊,专家从病情、治疗转归、流行病学调查、实验室初步检测等方面情况分析认为上述病例系病毒性肺炎。到目前为止调查未发现明显人传人现象,未发现医务人员感染。目前,对病原的检测及感染原因的调查正在进行中。
病毒性肺炎多见于冬春季,可散发或暴发流行,临床主要表现为发热、浑身酸痛、少部分有呼吸困难,肺部浸润影。病毒性肺炎与病毒的毒力、感染途径以及宿主的年龄、免疫状态有关。引起病毒性肺炎的病毒以流行性感冒病毒为常见,其他为副流感病毒、巨细胞病毒、腺病毒、鼻病毒、冠状病毒等。确诊则有赖于病原学检查,包括病毒分离、血清学检查以及病毒抗原及核酸检测。该病可防可控,预防上保持室内空气流通,避免到封闭、空气不流通的公众场合和人多集中地方,外出可佩戴口罩。临床以对症治疗为主,需卧床休息。如有上述症状,特别是持续发热不退,要及时到医疗机构就诊。
官方回应:已做好隔离
30日当晚,武汉当地微博、微信群传出大量消息,称近日出现的7例不明原因肺炎病人来自华南海鲜批发市场。并有传言称病患分别在武汉市中心医院(武汉市第二医院)后湖分院(下称二医院)、华中科技大学同济医学院附属协和医院(下称协和医院)和华中科技大学同济医学院附属同济医院(下称同济医院)就诊,第一例病患是市场水果批发摊老板。另有当日就诊于二医院急诊区的患者在微博称,目睹每位感冒病人被护士量体温并询问是否去过华南海鲜批发市场。
第一财经记者31日早间拨打武汉市卫生健康委员会官方热线12320得悉,该文件内容是真实的。12320热线工作人员表示,本次在武汉出现的不明原因肺炎为何种类型肺炎,还有待查明。

上述文件称,根据上级紧急通知,武汉市部分医疗机构陆续出现不明原因肺炎病人。各医疗机构要强化门急诊管理,严格执行首诊负责制,发现不明原因肺炎病人积极调动力量就地救治,不得出现拒诊推诿情况。
文件强调,各医疗机构要有针对性地加强呼吸、感染科、重症医学等多学科专业力量,畅通绿色通道,做好门诊和急诊之间的有效衔接,完善医疗救治应急预案。
另一份名为《市卫生健康委关于报送不明原因肺炎救治情况的紧急通知》亦为真实的。这份文件称,根据上级紧急通知,我市华南海鲜市场陆续出现不明原因肺炎病人。
12320热线工作人员表示,武汉疾控部门第一时间前往救治医院采集患者标本,具体是何种病毒仍在等待最终的检测结果。不明原因肺炎患者已做好隔离治疗的工作,不影响其他患者到医疗机构正常就医。武汉有着全国最一流的病毒研究机构,病毒检测结果一经查出将第一时间向公众对外公布。

暂时不能断定是SARS
12月31日,武汉市各医院紧急召开专题讨论会,主题为近期部分医疗机构陆续出现不明原因肺炎病人的救治工作。21世纪经济报道记者从多方交叉求证获悉,这些病人陆续出现在武汉市华南海鲜市场,目前,病人已在就诊医院被隔离,而在华南海鲜市场现场看到,现场已被隔离,医务人员已对现场进行防治处理。不过,多位医院人士表示,目前,这些病人的病因尚未明确,不能断定是网上传言的SARS病毒。即便最终被确诊为SARS病毒,此前已有成熟的防控救治体系,市民不用恐慌。
“我们正就此召开专题会议,”12月31日上午,武汉某著名三甲医院一位医务工作者表示,但他说,患者病因尚未明确。
31日上午,中国科学院武汉病毒所一位研究人员表示,该所研究人员正在对相关样本进行检测,相关情况需等待官方发布。他还表示,现在的医疗技术与十几年前不同了,即便有非典型性肺炎(SARS)病例,相关方面也已经储备了完备的抗体等,“大家不要恐慌”。
“不明原因肺炎”是什么?
“不明原因肺炎”是继SARS流行之后,卫生部为了更好地及时发现和处理SARS、人禽流感以及其他表现类似、具有一定传染性的肺炎而提出的一个名词。
指同时具备以下4条不能做出明确诊断的肺炎病例:
1、发热(≥38℃);
2、具有肺炎或急性呼吸窘迫综合征的影像学特征;
3、发病早期白细胞总数降低或正常,或淋巴细胞分类计数减少;
4、经抗生素规范治疗3~5天,病情无明显改善。
事发海鲜市场进行消毒

中新社
据了解,本次现身武汉的首例出现不明原因肺炎症状的患者来自武汉华南海鲜市场。
财新记者就此事联系多家华南水果海鲜市场商贩。市场东区大众家畜批发中心王经理表示,今天早上,出现3-4个穿白衣服、戴着口罩的医护人员,背着喷雾器在整个市场消毒。“今天早上才有的,之前很少这种情况”。此外,多家来自市场西区和东区的商贩均称,尚未接到市场不营业的通知,仍然正常开店,并未进行隔离。
华南海鲜市场位于武汉市江汉区的闹市区,靠近汉口火车站,其脏乱差等环境条件多遭诟病。今年9月,便有武汉市民在市领导留言板上呼吁,华南海鲜批发市场附近商铺商户视“门前三包”不顾,前面人行道污水横流,气味扑鼻,夏天更为严重,恳请政府加强监管。
海鲜批发市场商户仍正常营业
华南海鲜市场是武汉最大的海鲜批发市场。据多方接受采访的人士称,该市场昨晚进行了例行消毒。
31日下午一点左右,第一财经记者来到华南海鲜市场,看到商户均在正常营业,很少有歇店情况,也很少有人戴口罩。接受采访的一些商户称,并没听说有人得不明原因肺炎。

商场一位高姓商户称,听说过有人得流感,不过并不在意这个,可能是年纪大身体抵抗力弱,听说并不严重。商场会做定期消毒,并不是因为有人得流感而专门消毒。
武汉华南海鲜市场是一个多年传闻要拆但仍未拆的市中心批发市场,市场内道路窄、人流大。这里也是武汉最大的海鲜批零兼营的市场,是武汉市民和酒店餐馆采购海鲜和野味的主要市场。
该市场距离汉口火车站仅一公里。目前正值春运高峰期,是武汉人流最密集的区域之一。
启信宝信息显示,武汉华南海鲜市场有限公司,主营业务为市场物业管理、停车场经营;水产品、初级农产品的批发兼零售(依法须经审批的项目,经相关部门审批后方可开展经营活动);食品销售(涉及许可经营项目,应取得相关部门许可后方可经营,经营范围、经营期限与许可证核定的一致)。
A股疫苗概念板块多股涨停
受武汉出现不明原因肺炎消息的影响,医药生物板块早盘全线大涨,至午间收盘板块整体涨幅为2.5%,位于行业上涨首位。

相关概念板块也表现积极,禽流感概念指数大涨超7%,生物疫苗概念板块上涨3.4%,抗癌概念板块上涨3.23%,仿制药概念板块上上涨2.27%。


相关概念个股纷纷涨停。

如何防护肺炎?
肺炎可以采取以下措施进行预防。
一、加强营养,多进食一些高蛋白的食物,如鱼、瘦肉、鸡蛋、牛奶,多吃一些新鲜的蔬菜和水果,特别是富含维生素C的水果,如苹果、香蕉、梨,有助于提高机体的免疫力。
二、养成良好的生活方式,不抽烟、不喝酒、不熬夜,适度锻炼,提高身体的抵抗能力。
三、一定要掌握正确科学的洗手方法,这是很小的就会普及的一项生活常识,虽然看起来比较繁琐,但是它确实一个相当实用的方法,洗手的时候也可以使用肥皂或者洗手液来达到清洁的目的。
四、肺炎高发的季节,冬春季节不去人群聚集的地方,防止肺炎的传染。
五、肺炎发生时。及时就医治疗。
