香港商报官网
>
北京
> 特别报道
恆指成分股新增「華潤啤酒、新奧能源、京東、網易」4家公司
2021-11-20
来源:香港商報網
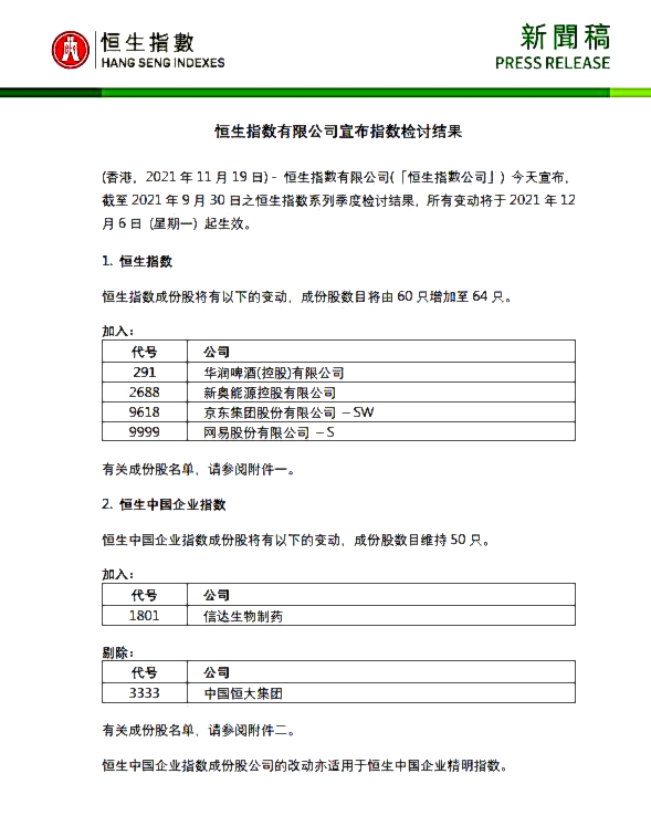
11月19日,恒生指數公司公佈季檢結果,恒生指數成份股將由60隻增加至64隻,新增的4家公司分別為:華潤啤酒(控股)有限公司(291)、新奧能源控股有限公司(2688)、京東集團股份有限公司(9618)、網易股份有限公司(9999);將信達生物製藥納入恒生中國企業指數,將中國恆大集團從恒生中國企業指數中剔除;恒生科技指數成份股未變,成份股數目維持30隻。
恒生指數公司昨日發佈季檢結果
新聞稿指,以上所有變動將於 2021 年 12 月 6 日起生效。
(記者 楊凌雲)
[责任编辑:郭昕玥 ]
相关新闻
拆護欄、設潮汐車道、智能斑馬線 北京SKP周邊不堵了
中歐連線全球數碼化治理高層對話研討會成功召開
中國通信工業協會數字經濟分會赴大廠考察
李彥宏:百度已成為全球最大自動駕駛出行服務提供商
國家體育館圓滿完成「全要素」測試
北京朝陽開展新生兒「個人出生一件事」試點工作
北京平谷馬坊物流基地24小時運轉保供首都
北京朝陽一主通道修葺完工投入使用
解決京戶提供公寓 北京朝陽2022「選培計劃」將啟
北京朝陽:AI設備加持 老小區「零火情」
造福民生 北京朝陽站周邊新增停車位1211個
北京朝陽300餘家企業亮相進博會
蜂巢快藥正式成立 為千萬大健康產業經銷商解決「選品難」
北京朝陽首家商業保理公司落戶金盞國際合作服務區
北京朝陽:疫情無情,朝陽有愛 抗疫我們在一起