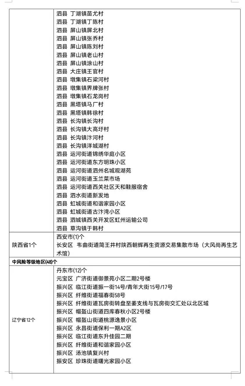
7月3日0-24時,全國共計報告41例本土確診病例、339例本土無症狀感染者,涉及9個省份。截至7月3日17時,根據《新型冠狀病毒肺炎防控方案(第九版)》相關劃分規定,全國共有高風險等級地區127個,中風險等級地區48個。(見附表)





為全面落實「外防輸入、內防反彈」總策略和「動態清零」總方針,有效控制和降低疫情輸入傳播風險,7月4日,黑龍江省疾病預防控制中心向全省廣大市民發出以下防控提醒:
一、嚴格落實個人疫情防控責任,強化自己是健康第一責任人意識。有涉疫地區旅居史的入(返)我省人員,需主動向社區、單位或酒店報備,根據出發地和途經地疫情風險等級按照所轄市(地)管控政策實施分類管理。
二、發生本土疫情的縣(市、區、旗)人員非必要不出行,確需出行的需龍江健康碼綠碼、體溫檢測正常並提供48小時內核酸檢測證明。
三、離開已通關陸地邊境口岸城市人員需提供48小時內核酸檢測陰性證明,前往已通關陸地邊境口岸城市人員抵達後24小時內至少進行1次核酸檢測。
四、請廣大市民朋友接觸境外和國內中高風險地區的快遞、物品時,戴好口罩和一次性手套並對內外包裝進行消毒,處理完後要及時洗手並更換口罩。
五、接種疫苗是預防新冠病毒感染的有效方式,且對奧密克戎變異株同樣具有保護效力。在沒有接種禁忌的情況下,請符合條件的市民儘快接種疫苗,完成全程接種後滿半年,儘快接種加強針。(裴振萍 張曉磊)
附表:全國中高風險等級地區(截至7月3日17時)