10月13日,上海銀行(SH601229,股價6.23元,市值885.1億元人民幣)發布公告稱,公司深圳分行因與深圳托吉斯科技有限公司、深圳深業物流集團股份有限公司、托吉斯集團有限公司、深圳市寶能投資集團有限公司、寶能控股(中國)有限公司及姚振華的金融借款合同糾紛,向深圳市中級法院遞交起訴狀,並於近日收到深圳市中級法院的《受理案件通知書》。涉案金額為借款本金25.8億元及相應的利息、罰息、複利,實現債權所支出的全部費用。

涉及借款25.8億元
公告顯示,被告一為深圳托吉斯科技有限公司,被告二為深圳深業物流集團股份有限公司,被告三為托吉斯集團有限公司,被告四為深圳市寶能投資集團有限公司,被告五為寶能控股(中國)有限公司,被告六為姚振華 (上述被告一、二、三、四、五、六,合稱「托吉斯等」)。
公告稱,2020年12月24日,深圳分行與深圳托吉斯科技有限公司(下稱「托吉斯」)簽訂《固定資產借款合同》,約定托吉斯向深圳分行借款人民幣25.8億元,借款期限為2020年12月24日起至2023年12月24日止。同時,深圳分行與被告二簽訂《房地產抵押合同》,與被告三簽訂《借款質押合同》,與被告二、三、四、五、六分別簽訂《借款保證合同》,約定由被告二、三、四、五、六對上述債務承擔連帶責任保證擔保。
深圳分行依約向托吉斯放款人民幣25.8億元。因托吉斯未依約履行還本付息義務,深圳分行依約宣布提前收回借款本息,要求托吉斯等辦理本息清償手續。鑑於托吉斯等均仍未履行還本付息或承擔擔保責任的義務,故深圳分行依法向廣東省深圳市中級人民法院提起訴訟。
上海銀行相關訴訟請求如下:
1、請求判令被告一立即償還原告借款本金人民幣25.8億元並支付該款項至全部還清之日止所欠的利息、罰息及複利。
2、請求判令被告一承擔原告為實現債權所支出的全部費用,包括律師費、 案件受理費、保全費等。
3、請求判令被告二、三、四、五、六對上述第1項至第2項訴訟請求中被告 一所應支付的全部款項承擔連帶清償責任。
4、請求判決原告對被告二提供抵押的不動產享有抵押權,並判決對上述抵押物通過拍賣、變賣、折價等方式依法進行處置,以所得價款優先清償原告在本案中的全部債權。
5、請求判決原告對被告三持有的深圳托吉斯科技有限公司100%股權享有質權,並判決對上述質押股權通過拍賣、變賣、折價等方式依法進行處置,以所得價款優先清償原告在本案中的債權。
企查查顯示,深圳托吉斯科技有限公司成立於2017年,註冊資本12億元,上層股東為托吉斯集團有限公司,實際控制人為黃世龍。值得注意的是,深圳市寶能文化發展有限公司(已註銷)曾有一名監事名叫黃世龍。

深圳深業物流集團股份有限公司為深圳市鉅盛華股份有限公司控股子公司,後者是寶能系的重要金控平台。
寶能被執行總金額
累計已有355.61億元
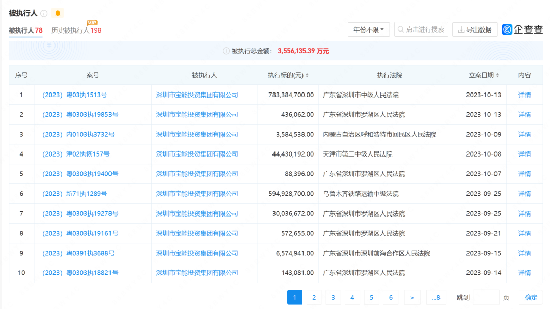
企查查顯示,深圳市寶能投資集團有限公司存在70餘條被執行人信息,被執行總金額超355億元。此外,該公司存在多條限制消費令、失信被執行人和終本案件信息。

近期,寶能系面臨不少訴訟事項。企查查顯示,10月8日,深圳市寶能投資集團有限公司及其旗下深圳市鉅盛華股份有限公司、浙江錦天房地產開發有限公司新增一則恢復執行信息,標的金額4443萬餘元,執行法院是天津市第二中級人民法院。
7月29日,上市公司瑞松科技(688090.SH)發布公告稱,控股子公司廣州瑞松北斗汽車裝備有限公司起訴姚振華和寶能投資的案件,近日二審法院判決出爐。
據披露,深圳中院作出的《民事判決書》顯示,姚振華、深圳市寶能投資集團有限公司於判決生效之日起十日內向廣州瑞松北斗汽車裝備有限公司連帶償付2984萬元並支付逾期付款損失;姚振華、深圳市寶能投資集團有限公司實際清償後,有權向觀致汽車有限公司西安分公司追償;駁回廣州瑞松北斗汽車裝備有限公司其他訴訟請求;駁回深圳市寶能投資集團有限公司全部反訴請求。
值得注意的是,姚振華與寶能近期多次引發關注。
據《上海證券報》9月17日報道,經歷裁員後,寶能汽車已開始招新,但不確定能否執行「報到立刻發半個月工資」的要求。
9月18日,西安西咸新區公共資源交易中心發布公告顯示,位於陝西省西咸新區宗地編號為XXQH-ZL10-03-01的工業用地已成交,最終競得人為陝西奧斯特新能源科技有限公司,成交價約為6.08億元。該地塊曾屬於寶能汽車,是寶能汽車西安基地所在地。
8月29日,寶能汽車旗下崑山聚創新能源科技有限公司的三宗土地(323669.6平米)及無證建築、機器設備以6.11億元人民幣的成交價拍出,競拍人為崑山市工業開發投資有限公司。
7月19日,姚振華抵達中炬高新總部廠區大門時,被保安拒絕進入。雙方僵持十餘分鐘。7月20日,寶能集團官網則發布公告,中山潤田(中炬高新的「寶能系」股東)嚴厲譴責相關股東惡意干預破壞中炬高新正常經營秩序的行為,強烈懇請中國證監會及廣東監管局、上交所、相關黨委政府等部門介入查處。

圖片來源:視頻截圖
此前,網傳一段視頻顯示,7月31日,寶能集團董事長姚振華在深圳總部被圍堵,現場一片混亂。姚振華脫身後,寶能集團傳出裁員消息,裁員業務涉及寶能汽車。
8月3日,寶能集團在官網發布《關於7月31日寶能集團姚振華董事長遭到暴力襲擊事件的聲明》。聲明稱,強烈譴責7月31日的暴力襲擊事件,集團已採取相應法律行動,並採取必要措施,確保全體幹部員工的人身安全,及企業正常經營。同時,寶能集團在聲明中表示,「本集團堅決履行企業主體責任,絕大部分經營單元均正常發薪,部分存在薪資緩發的經營單元正在全力解決,從未懈怠。」
