香港商報
-- 天氣
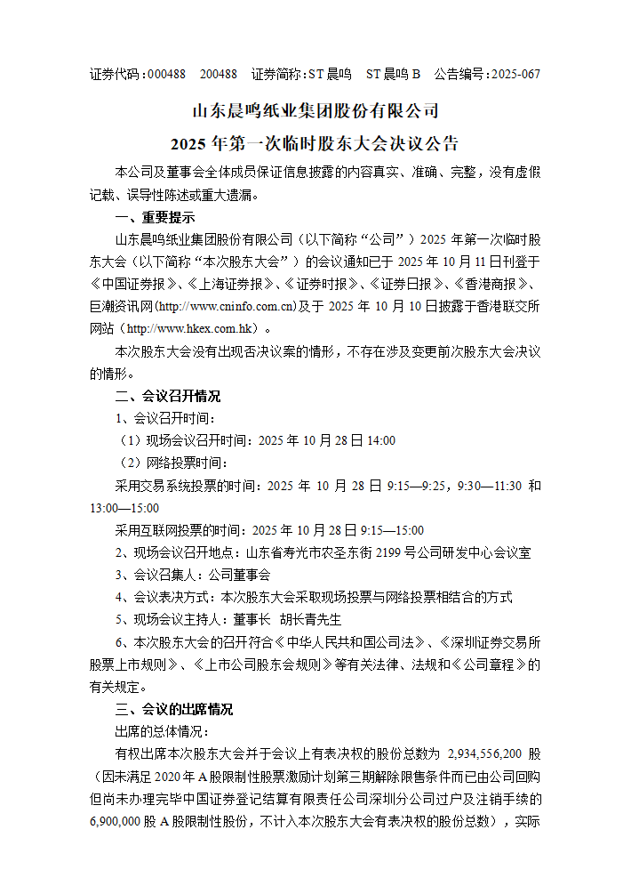
山東晨鳴紙業集團股份有限公司關於2025年第一次臨時股東大會決議公告

山東晨鳴紙業集團股份有限公司關於2025年第一次臨時股東大會決議公告

責任編輯:何瑋 2025-10-29 16:47:51 來源:香港商報網

微信圖片_20251029164723_345_157.png

微信圖片_20251029164735_346_157.png

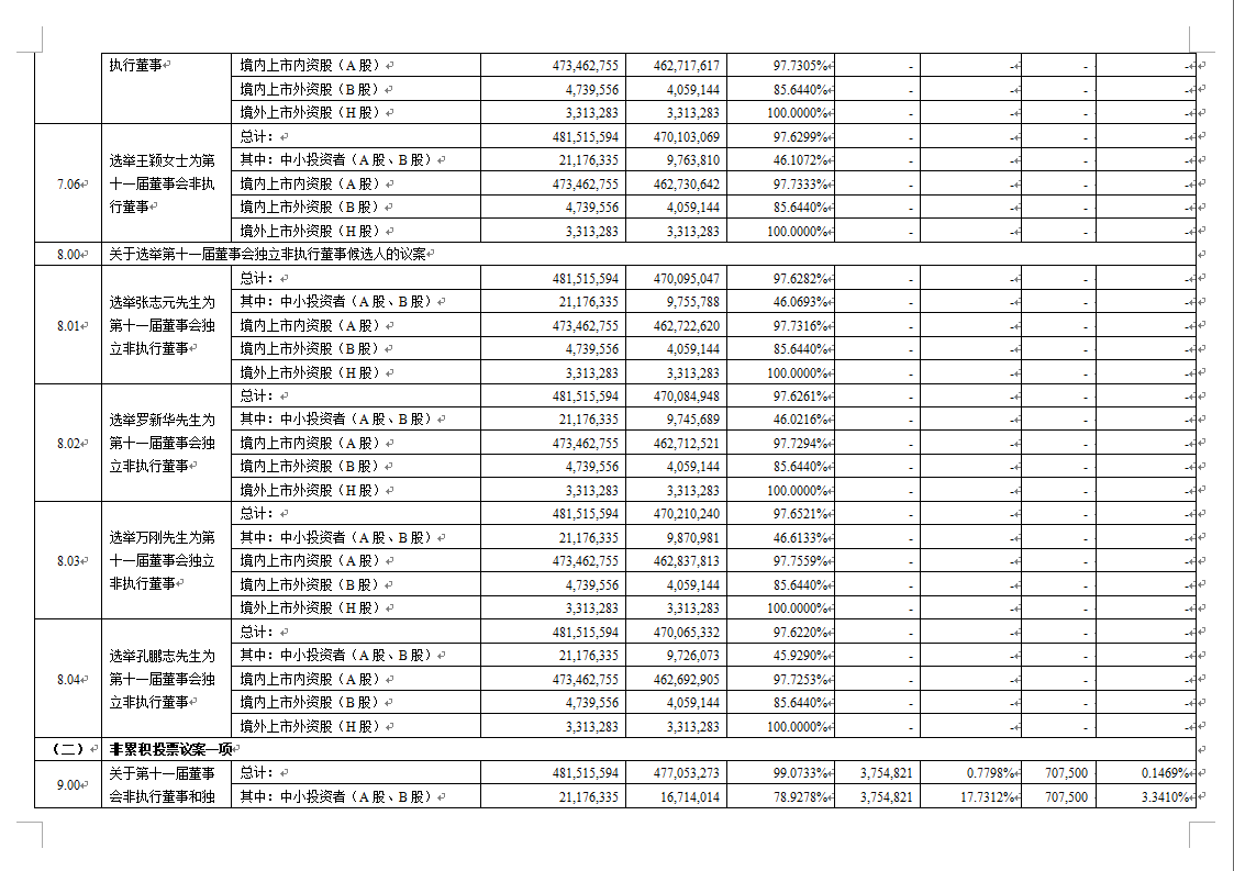
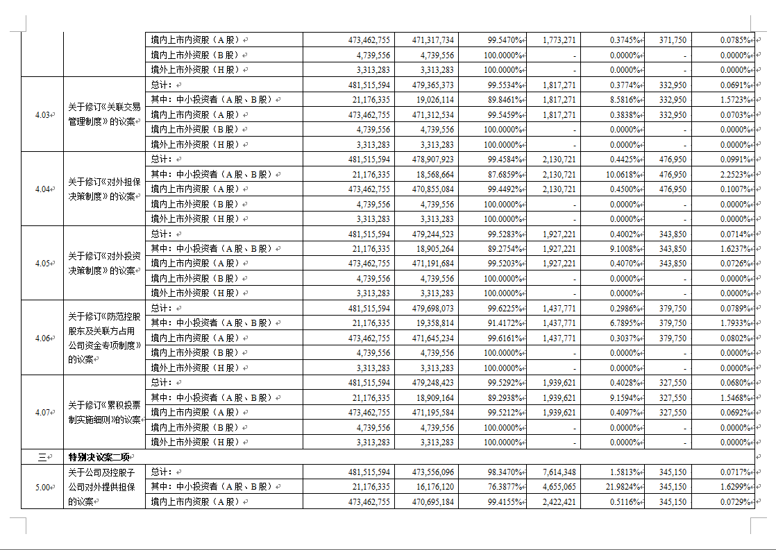
微信圖片_20251029165417_354_157.png

微信圖片_20251029165432_355_157.png


微信圖片_20251029164833_349_157.png

微信圖片_20251029164851_350_157.png

微信圖片_20251029164904_351_157.png

微信圖片_20251029164918_352_157.png

微信圖片_20251029164934_353_157.png

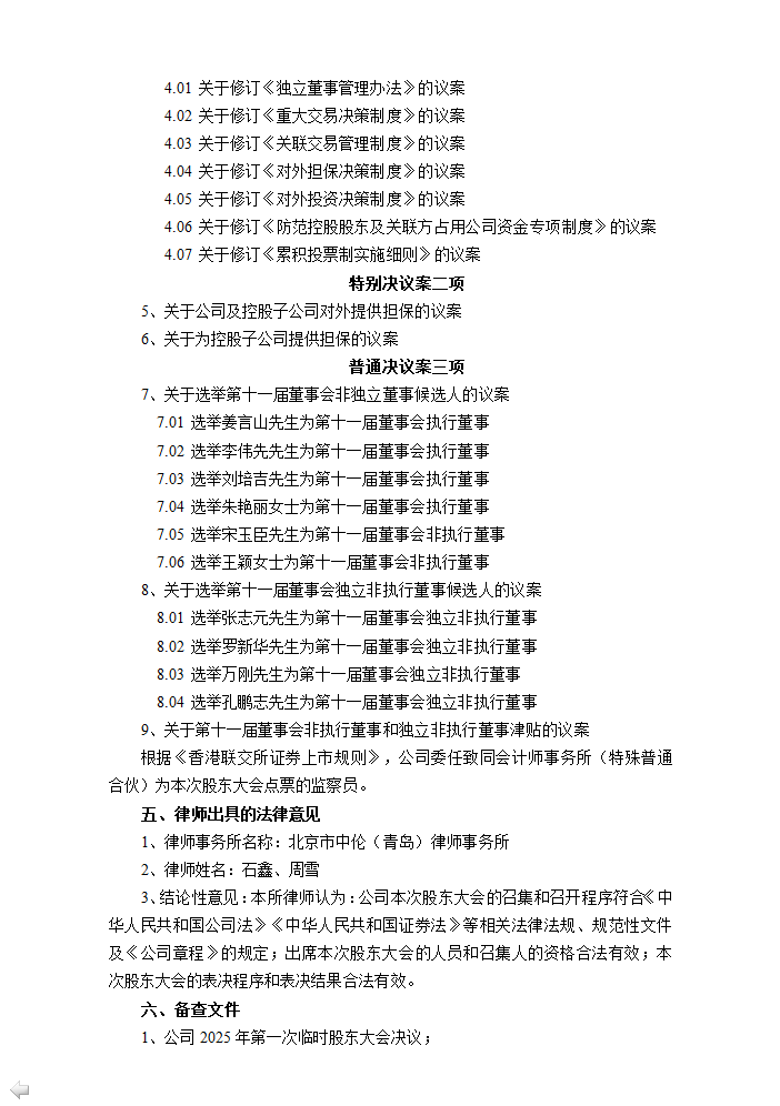
責任編輯:何瑋 山東晨鳴紙業集團股份有限公司關於2025年第一次臨時股東大會決議公告
香港商報PDF

友情鏈接

承印人、出版人:香港商報有限公司 地址:香港九龍觀塘道332號香港商報大廈 香港商報有限公司版權所有,未經授權,不得複製或轉載。 Copyright © All Rights Reserved
聯絡我們

電話:(香港)852-2564 0768

(深圳)86-755-83518792 83518734 83518291

地址:香港九龍觀塘道332號香港商報大廈