第八屆立法會將於明日(14日)上午11時在立法會綜合大樓會議廳舉行首次會議。在會議上,行政長官將根據《議事規則》第8(a)條,就香港特別行政區政府對新一屆立法會的期望、行政立法良性互動關係,以及有關大埔宏福苑火災的支援和善後事宜向立法會發言。
政府議案方面,政務司司長將提出一項有關大埔宏福苑火災後支援及重建工作的議案,議案內容載於附錄一。

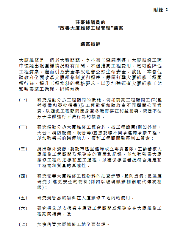
議員議案方面,莊豪鋒將提出一項有關改善大廈維修工程管理的議案,議案內容載於附錄二。霍啟剛、陳學鋒、鄧家彪和陳曉峰將分別就莊豪鋒議員的議案提出修正案。

公眾人士可透過立法會網頁參閱上述會議的議程,亦可透過立法會網頁的「網上廣播」系統,即場收看或收聽會議;如欲親臨立法會綜合大樓旁聽會議,請於辦公時間內致電3919 3399預留座位。