香港商報
-- 天氣
南醫大深圳醫院研究團隊最新成果揭示慢性腎病患者心衰新機制

南醫大深圳醫院研究團隊最新成果揭示慢性腎病患者心衰新機制

責任編輯:林麗青 2025-09-19 09:00:24原創 來源:香港商報

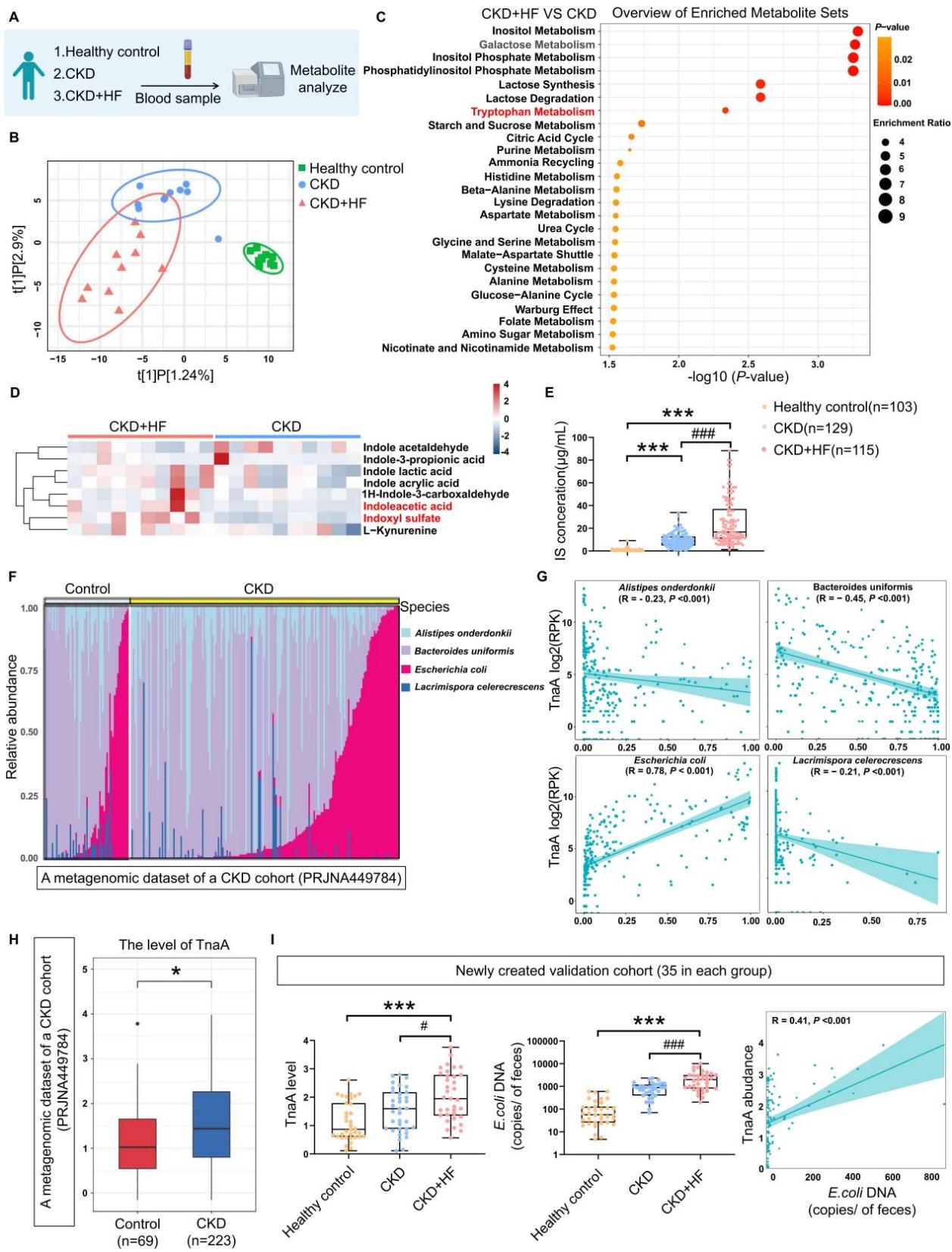
  近日,南方醫科大學深圳醫院周宏偉教授研究團隊在國際頂尖期刊《Cell host&microbe》上發表題為Gut Microbiota-Derived Indole Sulfate Promotes Heart Failure in Chronic Kidney Disease的文章,發現尿毒症毒素物質硫酸吲哚酚(IS)是促進慢性腎病患者心衰發生的關鍵代謝物。慢性腎病患者腸道大腸桿菌通過色氨酸代謝導致硫酸吲哚酚生成增加,硫酸吲哚酚通過破壞心肌細胞線粒體功能進而誘導細胞凋亡,促進心衰發生。文章通過單中心小規模的臨床隊列研究,發現腸道內大腸桿菌具有預警慢性腎病患者心衰潛力,益生菌製劑DM02或可作為潛在防治手段,未來團隊將進一步通過大規模多中心前瞻性臨床研究驗證,為慢性腎病患者心血管疾病防控提供全新視角。

 CKD患者腸道菌群紊亂,引發心衰

 我國40歲以上人群慢性腎病的患病率大於10%,隨着醫療技術不斷進步,慢性腎病(CKD)患者生存期顯著延長,但心血管疾病成為慢性腎病患者不良預後的主要併發症,約50%患者死於心血管疾病,而心衰是所有心血管疾病終末期,搞清慢性腎病患者心衰高發的機制具有重大意義。

 研究人員比較了健康人、慢性腎病患者及同時患有慢性腎病和心衰的患者三組人群的腸道菌群結構,發現三者腸道微生物組成有明顯差異,在慢性腎病合併心衰的患者中,大腸桿菌明顯增多,硫酸吲哚酚水平顯著上升。

 是什麼導致硫酸吲哚酚增加?研究人員分析了69名健康人和223名慢性腎病患者的基因數據庫,發現大腸桿菌的數量與一種名為TnaA的代謝酶(負責生成硫酸吲哚酚)含量呈正相關,在慢性腎病合併心衰的患者中,TnaA水平和大腸桿菌數量都更高,且兩者存在正相關關係。

IMG_6671.jpeg 

    大腸桿菌及其代謝物IS與CKD相關心衰發生密切相關

 

    大腸桿菌促使IS生成,引發患者心衰

 為了驗證大腸桿菌是否在慢性腎病患者相關心衰發生中起關鍵作用,研究人員通過特殊飲食讓大鼠患上慢性腎病,然後給它們補充大腸桿菌。結果發現,大腸桿菌明顯加重了患有慢性腎病大鼠的心臟功能損傷,但同樣劑量的大腸桿菌對健康大鼠的心臟卻沒有影響,說明大腸桿菌對心臟的損害以腎功能受損為前提。

 那麼硫酸吲哚酚是不是大腸桿菌導致心臟損傷的關鍵環節?研究人員培養出一種缺失TnaA酶(負責產生硫酸吲哚酚)的突變大腸桿菌,並在慢性腎病大鼠中進行實驗。結果顯示,這種改造後的大腸桿菌並沒有使慢性腎病大鼠的心功能進一步惡化,這說明腸道中的大腸桿菌主要是通過TnaA酶產生硫酸吲哚酚來促進慢性腎病相關心衰的發生。

 IS如何導致心衰?

 研究人員用硫酸吲哚酚處理人源心肌細胞(AC16)進行轉錄組測序。結果顯示,硫酸吲哚酚擾亂了心肌細胞的能量代謝,明顯提高了多個線粒體相關基因,包括TTC19、TIMM8B、CYP1B1和ARMC10的活性,其中CYP1B1的升高被證實與能量代謝紊亂密切相關。降低CYP1B1後,硫酸吲哚酚對心肌細胞的損害作用被改善,這個現象也在動物實驗中得到了證實。

 研究人員還發現,硫酸吲哚酚能夠與AHR(芳烴受體,參與調控CYP1B1的表達)相互作用,硫酸吲哚酚促使心肌細胞中AHR的表達增加,降低AHR的活性,可以有效改善硫酸吲哚酚引起的心肌細胞損傷。

 大腸桿菌可作為慢性腎病相關心衰防治新靶點

 為推動研究成果向臨床應用轉化,研究人員自主研發了一種益生菌產品DM02,由兩種乳酸菌(L. reuteri和L. plantarum)組成。動物實驗表明,DM02能夠明顯改善慢性腎病大鼠因大腸桿菌引起的心臟功能損傷。

 隨後進行隨機交叉臨床研究,將3-5期慢性腎病患者隨機分為兩組,一組服用安慰劑,另一組服用DM02益生菌(每天兩次,持續兩周),之後經過兩周停藥休息,再互換干預措施。結果顯示,服用DM02的患者體內大腸桿菌數量和硫酸吲哚酚水平都顯著下降。

 此外,為了探索腸道菌群是否能夠預測慢性腎病患者發生心衰的風險,研究人員招募了199名3-5期慢性腎病患者,進行為期6個月的隨訪。結果表明,腸道內大腸桿菌數量高的患者,發生心衰的風險約為其他患者的3倍,基於大腸桿菌建立的預測模型也表現出較好的準確性,說明大腸桿菌有望作為臨床評估慢性腎病患者心衰發生風險的預測標誌物。

 DM02可作為CKD患者心功能障礙潛在防治手段

 總的來說,這項研究通過基礎與臨床研究結合,證實大腸桿菌通過調節硫酸吲哚酚生成,引起心肌細胞能量代謝障礙,導致慢性腎病相關心衰發生,為腸-腎-心在慢性腎病相關心衰的發生發展中的作用及機制提供新見解,提出基於腸道微生態群防治慢性腎病相關心血管疾病新思路。(記者 林麗青)

責任編輯:林麗青 南醫大深圳醫院研究團隊最新成果揭示慢性腎病患者心衰新機制
香港商報PDF

友情鏈接

承印人、出版人:香港商報有限公司 地址:香港九龍觀塘道332號香港商報大廈 香港商報有限公司版權所有,未經授權,不得複製或轉載。 Copyright © All Rights Reserved
聯絡我們

電話:(香港)852-2564 0768

(深圳)86-755-83518792 83518734 83518291

地址:香港九龍觀塘道332號香港商報大廈